CPU干烧算不清?AI三巨头帮我薅秃依维柯春雷羊毛
家人们谁懂啊!我一个开小超市的,平时算账全靠计算器,最近居然被逼成了“精算师”!就因为想买辆依维柯的车,平时拉货用,节假日还能带老婆孩子出去玩的那种。这几天刚好赶上厂家搞“春雷行动”的优惠活动,本来挺开心的,结果一看车型和优惠,直接把我CPU给整冒烟了:又是现金补贴,又是金融贴息,还有啥至高20000元的国补……各种优惠福利buff叠满,感觉哪款都好,买啥都超划算,瞬间就犯起了选择恐惧症。得亏哥们我头脑灵活、热爱学习、与时俱进还不耻下问,这两年人工智能不是搞得挺牛的吗,要不找几个AI问问看先。
![]()
求助“育儿导师”豆包
说干就干,咱先问平时教娃写作业的“豆包”AI。要说这高科技就是好使,没几秒钟人家豆包就给出了建议,列举了依维柯得意、欧胜和聚星各自的特点,并向我首推了依维柯聚星,表示这款车的价格相对较为亲民,在我的预算范围内,还说聚星的座椅布局多样,适合全家出行,同时也能满足我日常拉货的需求。


召唤“顶流学霸”DeepSeek
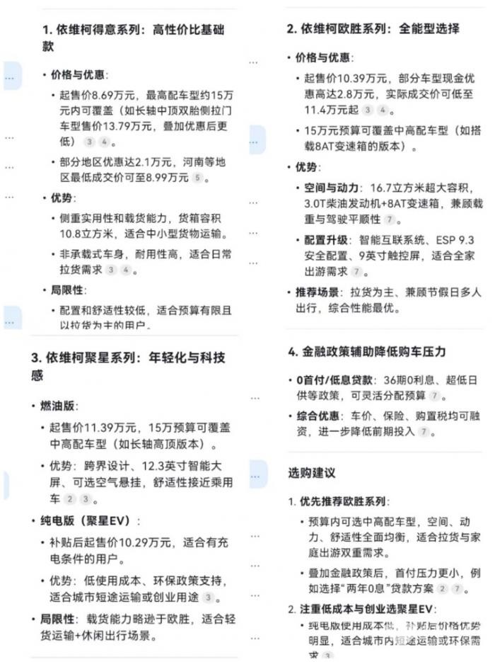
有道是“兼听则明,偏信则暗”,虽然豆包说得很好,但我也不能光听它的一家之言,于是转手我就找了最近全网吹爆的DeepSeek。这AI一开口就专业,上来就把得意、欧胜、聚星油车和电车的价格优惠、性能优势和各自局限性都一一列举,还专门强调了可以通过金融政策辅助来降低购车压力,真的是非常贴心。只不过,DeepSeek推荐的车型却和豆包不一样,它似乎更喜欢欧胜这款车,还建议我选中高配车型,空间、动力、舒适性全面均衡,适合拉货与家庭出游双重需求。

![]()
押宝“新晋网红”腾讯元宝
那话怎么说的来着“三人行必有我师”,秉持着少数服从多数的原则,我心想要不再找个AI问问,于是便又去问了腾讯元宝。这哥们最是爽快,没一句废话,直接甩数据:依维柯得意系列,专为物流运输设计,超大载货空间,动力强劲,适合日常拉货需求;依维柯聚星系列,油电同价,兼顾商务出行与家庭舒适性,内饰精致、操控灵活,适合节假日全家出游。最后,腾讯元宝还很认真的给出了它的建议,优先选8.69万起的得意系列。


AI薅羊毛,真香!
天啊噜,咋一个AI一个主意啊。虽然人工智能给的建议都不一样,但相同的是,它们都帮我捋清了各个车型的性能优势和兜底价格,让我能够更全面的考虑并做出最优选择。一想到以后自己就可以开着依维柯去进货,周末还能带全家去露营,最关键的是,省下的钱足够给超市装个新冰柜,心里就美得不行!果然,AI时代咱小老板也能靠科技薅到大厂羊毛。
最后友情提示各位老铁:买车别光听销售忽悠,多问AI,少走弯路,当然,算账还是得带着计算器。
1、凡本网注明“来源:www.otol-cn.com” 的所有作品,版权均属于XINGKONG.COM,未经本网授权,任何单位及个人不得转载、摘编或以其它方式使用上述作品。已经本网授权使用作品的,应在授权范围内使用,并注明“来源:www.otol-cn.com”。违反上述声明者,本网将追究其相关法律责任。
2、凡本网注明 “来源:XXX(非XINGKONG.COM)” 的作品,均转载自其它媒体,转载目的在于传递更多信息,并不代表本网赞同其观点和对其真实性负责。
3、如因作品内容、版权和其它问题需要同本网联系的,请在30日内进行。
※ 有关作品版权事宜请联系:copyright#chinabuses.com
- CPU干烧算不清?AI三巨头帮我薅秃依维柯春雷羊毛[03-12]
- 山东重工高质量发展 中通客车海外市场再突破[03-12]
- 春日邂逅安凯N12 黄金动力链+康健系统 出行无忧[03-11]
- 震撼发布 中通领航员M5 凭五大核心突破打造“陆地头等舱”[03-11]
- 黄金动力组合强势赋能欧辉BJ6122 解锁客运高效盈利密码[03-11]
- 金旅28年两会坚守 考斯特到领航者的品质进阶[03-11]
- 全场景赋能 中车电动智驾系统3.0预研启动 瞄准万亿级市场[03-10]
- 零下30℃破冰行动 欧霸・山海全地形越野轻客黑河极限挑战[03-10]