当AI遇见客车:“双商”在线的DeepSeek如何评价欧辉客车?
发布时间:2025年02月08日 09:34 作者:小小 来源:福田欧辉客车
春节假期
DeepSeek火遍全网
可谓是霸占热搜的“新晋顶流”
凭借其强大的自然语言处理能力
引爆全球AI圈

这款由中国深度求索人工智能公司推出的AI模型,其强大的语言处理能力,能够理解并回答问题,还能辅助写代码、整理资料和解决复杂的数学问题,被不少外国人称为“神秘的东方力量”。更有网友称,DeepSeek双商在线,是超好用的AI软件。
![]()
辉sir也对DeepSeek充满了好奇,
既然它如此机智,
那么在它眼中,
欧辉客车又是什么样的呢?
Q1:DeepSeek眼中的欧辉客车是怎样的?
![]()
不错不错!
对欧辉客车的了解很深入,
那么接下来,
辉sir可要上难度了!
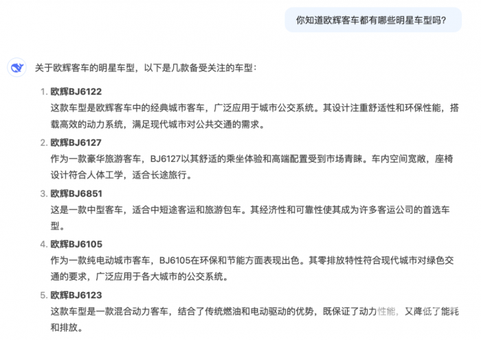
Q2:DeepSeek可以分享一些欧辉客车明星车型吗?
![]()
从被誉为“陆地头等舱”的欧辉BJ6122城间客车,
到欧辉BJ6127、BJ6851、BJ6105、BJ6123等经典车型,
都有所了解呢!
果然“双商”在线,
这实力,藕粉们给打几分?
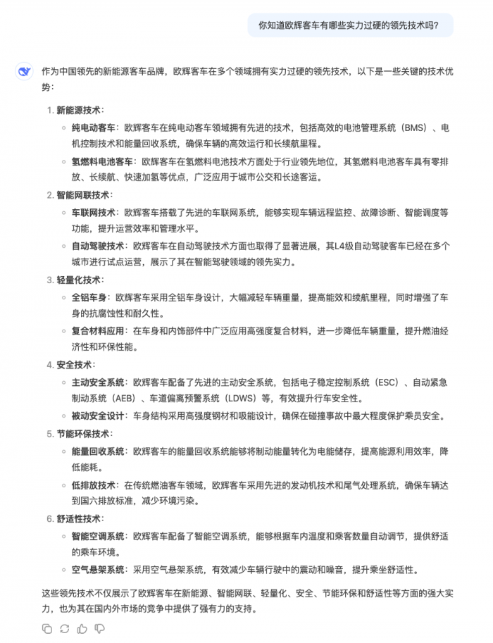
Q3:DeepSeek眼中欧辉客车实力过硬的创新技术有哪些?
![]()
通过与DeepSeek的简单沟通
辉sir切实感受到了
人工智能的强悍魅力
爆赞!
未来
欧辉客车也会持续运用新科技、新手段
让AI等技术赋能公共出行领域
带广大乘客解锁美好出行的更多可能
链接:/buses/2025/0208/article_113222.html
XINGKONG.COM推荐阅读
XINGKONG.COM[www.otol-cn.com]版权及免责声明:
1、凡本网注明“来源:www.otol-cn.com” 的所有作品,版权均属于XINGKONG.COM,未经本网授权,任何单位及个人不得转载、摘编或以其它方式使用上述作品。已经本网授权使用作品的,应在授权范围内使用,并注明“来源:www.otol-cn.com”。违反上述声明者,本网将追究其相关法律责任。
2、凡本网注明 “来源:XXX(非XINGKONG.COM)” 的作品,均转载自其它媒体,转载目的在于传递更多信息,并不代表本网赞同其观点和对其真实性负责。
3、如因作品内容、版权和其它问题需要同本网联系的,请在30日内进行。
※ 有关作品版权事宜请联系:copyright#chinabuses.com
1、凡本网注明“来源:www.otol-cn.com” 的所有作品,版权均属于XINGKONG.COM,未经本网授权,任何单位及个人不得转载、摘编或以其它方式使用上述作品。已经本网授权使用作品的,应在授权范围内使用,并注明“来源:www.otol-cn.com”。违反上述声明者,本网将追究其相关法律责任。
2、凡本网注明 “来源:XXX(非XINGKONG.COM)” 的作品,均转载自其它媒体,转载目的在于传递更多信息,并不代表本网赞同其观点和对其真实性负责。
3、如因作品内容、版权和其它问题需要同本网联系的,请在30日内进行。
※ 有关作品版权事宜请联系:copyright#chinabuses.com
热点新闻
- 中国制造 全球瞩目 冰雪盛宴中的宇通力量[02-08]
- 当AI遇见客车:“双商”在线的DeepSeek如何评价欧辉客车?[02-08]
- 第五代Sofim发动机加持 依维柯得意让重载运输 “油” 刃有余[02-07]
- 硬核护航“亚冬会”!山东重工助力亚冬会热“雪”沸腾[02-07]
- “蓝海豚”跃动深圳街巷 依维柯欧胜重新定义城市微循环公交[02-07]
- 福田欧辉BJ6122 从北京到霍尔果斯 一路品鉴一路精彩[02-07]
- “吉”刻出发!安凯N90领跑吉林跨境文旅新干线[02-07]
- DeepSeek火爆全网! 国产AI如何预判2025年新能源客车市场?[02-06]