江苏省滨海交通控股集团有限公司2020年度滨海县公交车采购项目招标公告
江苏瑞杰项目管理顾问有限公司受滨海交通控股集团有限公司委托招标的滨海交通控股集团有限公司2020年度滨海县公交车采购项目已经批准,所需资金已落实。项目已具备招标条件,现进行公开招标,欢迎符合条件的投标人参加投标。
一、招标内容简要说明
1、项目名称:滨海交通控股集团有限公司2020年度滨海县公交车采购项目。
2、标段划分及内容:本项目共分三个标段,投标人可同时选择多个标段投标,每位投标人最多可中二个标段,如在评标过程中已中二个标段,其余标段继续参与评审,但不作为其余标段的中标候选人。
开标、评标、定标顺序均为1标段→2标段→3标段。
3、滨海交通控股集团计划购买共50辆公交车,其中10.4-10.6米纯电动公交车10辆、8.0-8.2米纯电动公交车20辆、8.4-8.6米长纯电动公交车20辆。各标段投标人负责各标段的车辆生产、交付及车辆验收、与招标人项目中的沟通及协调。 
3、为了确保本次50辆新能源公交车质量,各供应商须采购滨海交通控股集团有限公司《2018年度公交车零部件供应商入围项目》公开招标中标供应商的产品,作为本次招标项目的标准配置,各投标人在投标产品中必须明确响应招标文件的要求,不响应的将不进入实质性评审。具体中标零部件厂商详见招标文件。
4、供货期限(含安装调试工期):定金到账后45日历天内必须完成供货并安装、调试、上牌、验收合格后交付采购人使用(如是招标方的原因可延期)。
5、项目地点:采购人指定地点。
6、采购范围:所需货物及附配件的采购、包装、运输、安装、调试、上牌、售后服务等。
7、质量标准:符合国家合格标准。
二、投标人资格条件
(一)投标人须具备的基本条件
1、投标人必须是独立法人,具有营业执照、税务登记证、组织机构代码证(或多证合一的营业执照);
2、投标人必须是具有生产资质的车辆制造商或车辆制造商针对本项目授权的唯一代理商;
3、单位负责人为同一人或者存在直接控股、管理关系的不同投标人,不得在同一采购项目相同标段中同时投标,一经发现,将视同围标处理;
4、采购人谢绝投标人以联合体形式投标;
5、投标人的失信被执行人信息在“信用中国”、“信用江苏”网站上被公布的,自载明的发布之日开始,直至撤销或者更正信息中载明的发布时间的期间,本项目的招标人拒绝其投标,资格审查不予通过,不得被确定为中标候选人、中标人。在一次招投标活动中,资格预审申请人、投标人或者中标候选人因正被列为失信被执行人,导致其资格预审不通过或者被取消中标候选人资格、中标人资格的,不因其之后失信信息被撤销或更正而改变已经作出的决定。
(二)采购人根据本项目要求投标人须具备的特定条件:
1、投标产品已纳入国家产品公告目录;
2、投标产品必须已纳入工信部《新能源汽车推广应用推荐车型目录》或《节能与新能源汽车示范推广应用工程推荐车型目录》。
三、招标文件领取
1、招标文件获取时间为:2020年4月29日10时30分00秒至
2020年5月9 日18时00分00秒;
2、招标文件获取方式:投标人代表或授权委托人凭【单位介绍信或授权委托书、投标人代表(或授权委托人)身份证原件的电子扫描或截图件(须加盖单位公章,注明投标人代表或授权委托人姓名、手机号码、电子邮箱),通过电子邮件的方式在上述规定时间发至电子邮箱562951268@qq.com,方可获取招标文件。发送电子邮件后请即刻电话告知江苏瑞杰项目管理顾问有限公司陈静(手机号码:15061658958)查收并确认,因电子邮件发送失败等原因造成代理公司未收到电子邮件的,责任由投标人自负。未能成功获取招标文件的潜在投标人投标无效。
上述材料递交成功后,招标文件将以电子版形式向投标人代表或授权委托人的上述预留电子邮箱发出,届时请投标人代表或授权委托人及时查收并回复确认收到或点击回执。获取电子版招标文件时如有问题须及时与代理公司联系。因投标人代表或授权委托人未及时查看预留电子邮箱或预留电子邮箱错误或信息缺失等投标人自身原因导致的后果由投标人自行承担。
上述材料递交成功后放弃投标的单位,除不可抗力和投标截止时间前以书面方式递交放弃函至招标代理机构且经批准同意的情况外,行政监督部门将视情节以不诚信投标在网上予以公告1-2个月。公告期间,滨海县其它项目的招标人可以据此不接受其投标。
只有成功获取本项目招标文件的投标人,方可对本项目提出质疑。未能成功获取招标文件的潜在投标人提出的质疑,招标人将不予受理。。
3、投标保证金:投标单位必须于投标文件递交截止时间前按规定缴纳投标保证金,投标保证金一标段为人民币 10万元,二标段为人民币 15万元,三标段为人民币 20万元,投标人若投多个标段,须交纳对应标段的投标保证金。投标保证金必须使用投标人基本帐户,方式:转账或电汇。收款单位:滨海县公共资源交易中心,开户行:建行滨海城中支行,账号:32001737238052503280,投标保证金的付款单位名称必须与投标单位名称一致。投标人必须将【投标保证金交款凭据(指银行转账进帐单或电汇凭证)复印件和投标人银行基本账户开户许可证复印件或基本开户信息】并加盖投标单位公章,放进投标文件中一并递交(详见招标文件)。本项目投标单位未在投标文件递交截止时将投标保证金转到滨海县公共资源交易中心的收款账户上,视为资格审查不通过,投标无效(以评标时,投标保证金交款凭据查证情况为准)。
四、投标文件递交截止时间、开标时间及地点:
1、投标文件递交截止时间:2020年5月21日15时00分整;
2、开标时间:2020年5月21日15时00分整;
3、投标文件递交及开标地点:滨海县港城路广电网络信息技术大楼主楼18楼西首1808开标三室。
4、招标公告发布媒体:
本次招标公告在江苏省招标投标公共服务平台(https://jszbtb.com/#/newindex),滨海县人民政府网(https://www.binhai.gov.cn/)上发布。
五、资格审查及评标方法:
本项目三个标段均采用资格后审及综合评估法,确定中标单位。
六、付款方式:
合同签订后,采购单位支付给中标供应商合同价(扣除国补)10%的定金, 中标人将货物送到指定地点,完成安装、调试、试运行并提供培训服务,新车交付并验收合格上牌后一个月内付至合同价(扣除国家补贴)的30%,上牌后一年内付至合同价(扣除国家补贴)的40%,两年内付至合同价的70%,三年内结清余款。
七、投标申请人对本公告有疑问或异议的,应以书面方式向招标人或招标代理机构提出:
招标人:滨海交通控股集团有限公司
联系人:高竹
联系电话:13813208855
招标代理机构:江苏瑞杰项目管理顾问有限公司
联系人:陈静
联系电话:15061658958
邮箱:562951268@qq.com
2020年4月29日
附件:
(一)评标办法
本次招标评标方法为“综合评分法”。即在最大限度地满足招标文件实质性要求前提下,按照招标文件中规定的各项因素进行综合评审后,以评标总得分最高的投标人作为中标候选人或者中标人的评标方法。得分最高者不止一个时,以报价低者为中标候选人(若报价和得分均相同时,通过评委抽签确定中标候选人)。如投标人的投标报价已作修正的,则修正后的报价作为评标价格。评标价格若高于其原投标报价的,则原投标报价作为中标价;若低于其原投标报价的,则评标价格作为中标价。
评标时,评标委员会各成员独立对每个有效投标人的标书进行评价、打分,然后汇总,按算术平均方法,计算出每个投标人的得分;报价得分通过计算直接取得;报价得分加评委算术平均得分,为投标人的总得分。评分标准中设区间得分项的,其得分均包括区间两端值,以0.1分为一个计分单元。评分过程中采用四舍五入法,保留小数2位。
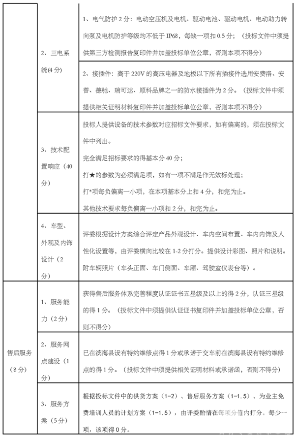
(二)评分标准
(1)评分项目及分值
1、商务报价 35分 ;2、制造商综合评价7分;
3、技术部分50分 ; 4、企业售后服务 8分。
(2)评标细则 

注:投标人须保证所提供资料的真实性,招标人有权在任何阶段进行调查和核实,一经发现虚假,取消其投标资格;已中标的,取消其中标资格;情节严重的,追究其法律责任。
- 广西贵港市公交公司购置100辆新能源公交车项目中标公告
- 潍坊市公共交通集团有限公司32台6米纯电动公交车采购项目
- 025年安徽省华乐公共交通有限公司纯电动公交车采购项目
- 南昌公交顺瑞40辆8米系列纯电动公交车(无站立区)采购中标候选人
- 隆尧县瑞尉储动公交客运有限公司购置第二批新能源公交车项目招标公告
- 江油公交基础设施更新改造项目新能源短续航公交车中标结果公告
- 江油公交基础设施更新改造项目新能源长续航公交车中标结果公告
- 深圳巴士集团发布100辆10.5米低地板纯电动公交车采购招标公告
- 深圳巴士集团100台10.5米低地板纯电动公交车辆采购
- 泸溪县汽车运输有限公司城市公交车辆采购项目(第二包)中标公示
- 泸溪县汽车运输有限公司城市公交车辆采购项目(第一包)中标公示
- 营口交通运输集团有限公司68台纯电动公交车动力电池更新采购项目
- 福鼎市公共交通有限公司纯电动公交车动力电池更换采购项目结果公告
- 宁安市众诚公共交通有限公司购置新能源公交车辆项目
- 超1.1个亿!怀化公交集团发布136辆新能源公交车采购招标公告
- 贵州佛顶山公共交通有限公司新能源公交车采购项目中标(成交)公告
- 三明交运集团2025年度纯电动公交车辆动力电池更换采购项目招标公告
- 石家庄市公共交通集团2025年度6米级纯电动公交车采购项目中标公告
- 更换175套公交车动力电池项目招标采购公告
- 湘潭公共交通有限公司7米级低地板纯电动公交车采购项目中标公告
1、凡本网注明“来源:www.otol-cn.com” 的所有作品,版权均属于XINGKONG.COM,未经本网授权,任何单位及个人不得转载、摘编或以其它方式使用上述作品。已经本网授权使用作品的,应在授权范围内使用,并注明“来源:www.otol-cn.com”。违反上述声明者,本网将追究其相关法律责任。
2、凡本网注明 “来源:XXX(非XINGKONG.COM)” 的作品,均转载自其它媒体,转载目的在于传递更多信息,并不代表本网赞同其观点和对其真实性负责。
3、如因作品内容、版权和其它问题需要同本网联系的,请在30日内进行。
※ 有关作品版权事宜请联系:copyright#chinabuses.com
- 国家认可!东风德纳车桥顺利通过CNAS实验室认可复评审[11-12]
- 上海货运出租行业再添新成员!大通150台大拿V1落地上海[11-12]
- 湖南永汽“城乡客运一体化”迎来新成员!金旅贡献“再加一”[11-12]
- 需求响应式公交的发展模式与未来展望[11-12]
- 强强合作!宁德时代与广汽集团签署10年战略合作[11-12]
- 赋能澳门 服务世界!国际汽博会中通打造绿色交通全球样本[11-12]
- 沈阳迎来60台金龙纯电动公交车 公共服务体验再升级[11-12]
- 辽宁抚顺300台新能源纯电公交车上线[11-12]