创新向前!森鹏科技荣膺2019北京道展“创新产品”推选活动三项大奖
2019年5月29日, 道路运输车辆展(BUS & TRUCK EXPO 2019)“创新产品”推选活动评选结果正式揭晓,森鹏科技本次展出的“SP4210 大电流电源管理模块”、“SP-ICU501 全液晶仪表”、“SuperViu™ Mirror 电子后视镜”三大产品参与角逐,分别斩获“安全技术创新产品”、“客车零部件创新产品”及“新能源零部件创新产品”三大奖项,再次彰显了森鹏为行业提供技术平台的硬实力。

创新是森鹏不断向前的源动力,作为市场普及度和用户认可度非常高的森鹏智能配电系统升级版的“SP4210 大电流电源管理模块”,【全车高低压用电安全监控+全车网络信息监控】可视化终端森鹏SP-ICU501全液晶仪表CAN总线控制系统,及全新升级版数字高清SVM300 SuperViu™ Mirror 电子后视镜正是森鹏科技创新前行中的三大主力产品。
SP4210 大电流电源管理模块
SP4210 大电流电源管理模块是森鹏“电火隔离”全数字电流管理技术实现全车高低压用电安全“自我感知”的核心板块。

伴随着商用车智能网联化时代的全面到来,森鹏首家以全功率芯片技术,推出【无触点+全铝+全监测】大电流电源管理模块配电系统,取消全车保险和继电器,实时监测和发送温度及全车每一路电流,实时监测接线柱温度,实现先期控制,杜绝烧损隐患,壳体使用不可燃的全铝材质,防护等级高达IP67,内部全采用进口大功率芯片,终生不损坏、免维护,且所有通道可软件设置,实现电流超限瞬时保护,【自我感知】故障,可满足智能化、网联化车辆配电远程监控的需求,全面提高了对客车电气火灾的防控能力。
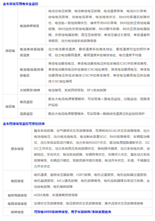
SP-ICU501 全液晶仪表
森鹏国内商用车唯一大批量装车的12.3吋全液晶仪表CAN总线控制系统,集成电量、电池温度、主动安全、胎压、巡航等信息显示,是森鹏“电火隔离”全数字电流管理技术实现全车【高低压用电安全监控➕全车网络信息监控】可视化终端,可比肩欧美产品的用户体验。


SuperViu™ Mirror电子后视镜
2019年5月29日发布会现场,森鹏科技隆重推出了全新升级版数字高清SVM300 SuperViu™ Mirror 电子后视镜。

森鹏全新推出的SVM300 SuperViu™ Mirror数字高清电子后视镜基于专业设计的分析软件V-model开发,采用FUJITSU Application Processor 车规级视频处理芯片及符合AECQ的汽车级元器件保证其可靠性,按照ISO 26262功能安全标准设计,满足ASIL D的eT-Kernel操作系统保证其安全性,处理器的Signature Generator模块实时检测输出图像结果,偏离时显示示警信息,是SVM200技术的升级版。

森鹏SVM300 SuperViu™ Mirror数字高清电子后视镜关键特性
- 按照ECE R46功能和性能要求设计
- 光信号采集-信号传输-视频处理 全过程数字化
- “点对点”高清
- 与超声波雷达无缝协同,探测盲区移动物体,主动视觉引导
- 显示视野无损调节
- 符合SAE J1939 协议的CAN总线设计
- 车规级ET-kernel操作系统
- 满足ISO26262道路车辆功能安全标准
- 汽车级CorTex架构低功耗主机处理器
- 独立2D图形加速引擎+独立3D图形加速引擎
- 冷启动速度<2秒
总结下来,森鹏SVM300 SuperViu™ Mirror数字高清电子后视镜具备智能、可靠、安全、舒适四大技术特性;并具有视野无盲区、雨天看得清、夜晚看得见、全程有录像、云端可监控等应用优势,使得行车更安全,管理更放心。
1、凡本网注明“来源:www.otol-cn.com” 的所有作品,版权均属于XINGKONG.COM,未经本网授权,任何单位及个人不得转载、摘编或以其它方式使用上述作品。已经本网授权使用作品的,应在授权范围内使用,并注明“来源:www.otol-cn.com”。违反上述声明者,本网将追究其相关法律责任。
2、凡本网注明 “来源:XXX(非XINGKONG.COM)” 的作品,均转载自其它媒体,转载目的在于传递更多信息,并不代表本网赞同其观点和对其真实性负责。
3、如因作品内容、版权和其它问题需要同本网联系的,请在30日内进行。
※ 有关作品版权事宜请联系:copyright#chinabuses.com
- 陈华出任康明斯中国供应链、质量和信息技术执行总监[09-26]
- 成都客车森鹏电子共携手 绘制海外绿色交通新篇章[09-26]
- 逐鹿欧美市场 精进电动耀动2024汉诺威商用车展[09-26]
- 玉柴参加“与中国驻东盟经商参赞面对面”交流会[09-26]
- 北京祥龙公司与宁德时代签署战略合作协议[09-26]
- 媒体关注:从未势能源看中国氢能企业的全球化之路[09-25]
- 尽显“全天候”品质 欧辉BJ6105确实有点大不同 [09-25]
- 森鹏出海 领航商用车数智化转型[09-23]