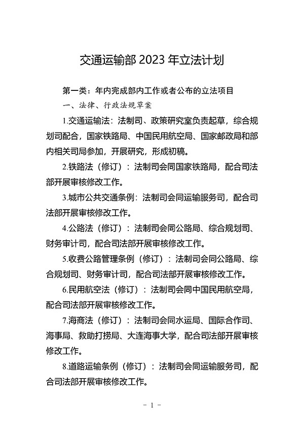
含交通运输法、城市公共交通条例等 交通运输部印发2023年立法计划
XINGKONG.COM2023年5月8日获悉,交通运输部近日正式对外发布了2023年立法计划,其中包含了交通运输法、城市公共交通条例、公路法(修订)、收费公路管理条例(修订)、道路运输条例(修订)以及农村公路条例等诸多事项。

交通运输立法工作要坚持以习近平新时代中国特色社会主义思想为指导,深入贯彻习近平法治思想,全面贯彻落实党的二十大和二十届一中、二中全会精神,深刻领悟“两个确立”的决定性意义,增强“四个意识”,坚定“四个自信”,做到“两个维护”,围绕党中央、国务院重大决策部署,聚焦交通运输中心工作,加强重点领域、新兴领域、涉外领域立法,统筹推进国内法治和涉外法治,更好发挥法治固根本、稳预期、利长远的保障作用,为奋力加快建设交通强国、努力当好中国式现代化的开路先锋提供坚实法治保障。

党的二十大报告对全面依法治国作出专题论述、专门部署,要求推进科学立法、民主立法、依法立法,统筹立改废释纂。制定立法计划是落实增强立法系统性、整体性、协同性、时效性要求的重要举措,是开展交通运输立法工作的重要依据。各起草单位要高度重视立法计划的贯彻执行,加强组织领导,加大力量投入,加快工作进度,根据新修订的《中华人民共和国立法法》有关要求,严格履行立法程序,深入开展调查研究,充分进行评估论证,广泛听取意见建议,加强沟通协调力度,切实提高立法质量和效率,确保法规草案所确立的基本制度与中央改革精神、国家宏观政策取向和上位法要求保持一致,符合行业发展规律、人民群众期待和基层实践需求,以良法促进发展、保障善治。交通运输部法制工作部门要加强统筹协调,及时跟踪指导,加大督促力度,强化审核把关,保证立法计划确定的法规项目特别是行业发展急迫、人民群众急盼的重点法规项目加快推动、有效实施。

根据交通运输改革形势的发展需要或者出现亟需立法的重大情形,需要对立法计划进行调整的,按照《交通运输法规制定程序规定》有关规定执行。
附:《交通运输部2023年立法计划》解读
近日,《交通运输部2023年立法计划》(以下简称《立法计划》)印发实施。为便于更好理解执行,现将有关情况解读如下:

党的二十大报告对全面依法治国作出专题论述、专门部署,要求“加强重点领域、新兴领域、涉外领域立法,统筹推进国内法治和涉外法治,以良法促进发展、保障善治。推进科学立法、民主立法、依法立法,统筹立改废释纂,增强立法系统性、整体性、协同性、时效性”。为全面贯彻落实党的二十大精神,根据《规章制定程序条例》关于国务院部门应当公布年度规章工作计划的要求,交通运输部制定出台《立法计划》,重点围绕党中央、国务院重大决策部署,服务保障交通运输中心工作,科学统筹综合交通法规体系建设,对交通运输行业发展亟需、人民群众急盼的重点法规项目作出年度工作安排。
根据各法规项目的成熟程度、工作基础和进展情况,《立法计划》将法规项目分为两类,第一类是力争年内完成部内工作或者公布的法规项目,第二类是深化研究、适时推进的法规项目。其中,第一类法规项目共70件,包括7部法律、9部行政法规和54件部门规章;第二类法规项目共38件,包括1部法律、10部行政法规和27件部门规章。《立法计划》是对《交通运输部关于完善综合交通法规体系的意见》《交通运输“十四五”立法规划》的具体细化落实,是完成立法规划既定目标任务、健全完善综合交通法规体系的重要支撑,对于增强立法的系统性、整体性、协同性、时效性具有重要作用。各相关单位要高度重视《立法计划》的贯彻执行,加强组织领导,加大力量投入,加快工作进度,切实提高立法质量和效率,维护《立法计划》的严肃性。
1、凡本网注明“来源:www.otol-cn.com” 的所有作品,版权均属于XINGKONG.COM,未经本网授权,任何单位及个人不得转载、摘编或以其它方式使用上述作品。已经本网授权使用作品的,应在授权范围内使用,并注明“来源:www.otol-cn.com”。违反上述声明者,本网将追究其相关法律责任。
2、凡本网注明 “来源:XXX(非XINGKONG.COM)” 的作品,均转载自其它媒体,转载目的在于传递更多信息,并不代表本网赞同其观点和对其真实性负责。
3、如因作品内容、版权和其它问题需要同本网联系的,请在30日内进行。
※ 有关作品版权事宜请联系:copyright#chinabuses.com
- 每辆补贴4.2-8万元!新能源城市公交及动力电池更新补贴标准出台[09-26]
- 交通运输部:全力做好2024年中秋国庆假期交通运输服务保障[09-13]
- 12城入围!交通部印发2024年城市公交优先发展和绿色出行典型案例[09-13]
- 交通运输部修订印发《汽车客运站安全生产规范》[09-12]
- 六部门组织开展2024年绿色出行宣传月和公交出行宣传周活动[09-06]
- 工信部等八部门:做好老旧新能源城市公交车辆动力电池更换工作[08-21]
- 行业观察|国务院审议通过《城市公共交通条例》将为行业带来哪些利好?[08-20]
- 政策解读|交通部印发《农村客货邮运营服务指南(试行)》的通知[08-16]