交通部发布最新版交通运输企业财税金融优惠政策目录
发布时间:2020年03月16日 10:34 来源:XINGKONG.COM
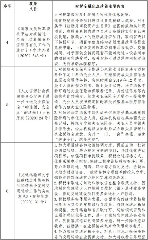
2020年3月13日,交通运输部发布了《新冠肺炎疫情防控和复工复产涉及交通运输企业主要财税金融优惠政策目录清单》(第三期 截至3月13日)。
政策原文如下:
新冠肺炎疫情防控和复工复产涉及交通运输企业主要财税金融优惠政策目录清单
(第三期 截至3月13日)
现将梳理国家财税金融部门出台的有关政策而形成的《新冠肺炎疫情防控和复工复产涉及交通运输企业主要财税金融优惠政策目录清单》(第三期 截至3月13日)公布如下,请按照《交通运输部关于做好交通运输企业财税金融优惠政策落实的通知》(交财审明电〔2020〕79号)要求,抓好落实。
附:新冠肺炎疫情防控和复工复产涉及交通运输企业主要财税金融优惠政策目录清单(第三期)












链接:/policy/2020/0316/article_93428.html
XINGKONG.COM推荐阅读
XINGKONG.COM[www.otol-cn.com]版权及免责声明:
1、凡本网注明“来源:www.otol-cn.com” 的所有作品,版权均属于XINGKONG.COM,未经本网授权,任何单位及个人不得转载、摘编或以其它方式使用上述作品。已经本网授权使用作品的,应在授权范围内使用,并注明“来源:www.otol-cn.com”。违反上述声明者,本网将追究其相关法律责任。
2、凡本网注明 “来源:XXX(非XINGKONG.COM)” 的作品,均转载自其它媒体,转载目的在于传递更多信息,并不代表本网赞同其观点和对其真实性负责。
3、如因作品内容、版权和其它问题需要同本网联系的,请在30日内进行。
※ 有关作品版权事宜请联系:copyright#chinabuses.com
1、凡本网注明“来源:www.otol-cn.com” 的所有作品,版权均属于XINGKONG.COM,未经本网授权,任何单位及个人不得转载、摘编或以其它方式使用上述作品。已经本网授权使用作品的,应在授权范围内使用,并注明“来源:www.otol-cn.com”。违反上述声明者,本网将追究其相关法律责任。
2、凡本网注明 “来源:XXX(非XINGKONG.COM)” 的作品,均转载自其它媒体,转载目的在于传递更多信息,并不代表本网赞同其观点和对其真实性负责。
3、如因作品内容、版权和其它问题需要同本网联系的,请在30日内进行。
※ 有关作品版权事宜请联系:copyright#chinabuses.com
热点新闻
- 每辆补贴4.2-8万元!新能源城市公交及动力电池更新补贴标准出台[09-26]
- 交通运输部:全力做好2024年中秋国庆假期交通运输服务保障[09-13]
- 12城入围!交通部印发2024年城市公交优先发展和绿色出行典型案例[09-13]
- 交通运输部修订印发《汽车客运站安全生产规范》[09-12]
- 六部门组织开展2024年绿色出行宣传月和公交出行宣传周活动[09-06]
- 工信部等八部门:做好老旧新能源城市公交车辆动力电池更换工作[08-21]
- 行业观察|国务院审议通过《城市公共交通条例》将为行业带来哪些利好?[08-20]
- 政策解读|交通部印发《农村客货邮运营服务指南(试行)》的通知[08-16]
品牌推荐
更多>>