新闻中心
公共交通
疫情当前,保定公交总公司党委充分发挥党组织优势,向全体党员发出募捐倡议驰援防疫一线,党员们迅速响应踊跃捐款,用爱心凝聚起众志成城、共克时艰的强大合力。
阅读量:8777
2020-03-11
广东省交通部门为打通复工复产最后一公里,实行了多项交通保障举措,其中,通过“点对点”包车客运服务,帮助在建项目,解决员工返工出行难题。
阅读量:6862
2020-03-11
2020年3月9日上午,厦门市交通运输党工委副书记张松,市交通运输局组织人事处处长陈杉山、机关党委专职副书记郑昭苹一行到第一码头公交示范站点,慰问看望服务在抗疫一线的2路公交车...
阅读量:17886
2020-03-11
2020年3月9日下午,市委常委、统战部部长、总工会主席吴凯等市总工会领导来到成都公交集团九里堤公交站向荣获成都市总工会新冠肺炎疫情防控专项五一劳动奖章的星辰公司91路驾驶员张晓...
阅读量:9712
2020-03-11
复工复产和进京返京人流逐渐增多,乘坐公交交通时应该如何防控?2020年3月9日,在北京市新型冠状病毒肺炎疫情防控工作新闻发布会上,北京市疾控中心副主任刘晓峰针对乘客关心的问题介...
阅读量:7332
2020-03-10
为全面贯彻落实习总书记关于坚决打赢疫情防控阻击战的重要指示精神,湖南龙骧巴士积极响应长沙市交通运输局《关于公交驾驶员开展新型冠状病毒肺炎核酸检测的通知》文件精神,分别在长...
阅读量:8145
2020-03-10
为提高应对新冠状肺炎疫情的应急处置水平,强化应急人员实施预警,应急响应,指挥协调和现场处置能力,交运温馨巴士顺达分公司在刘家下庄场站组织开展了一次应急处置桌面演练。
阅读量:9717
2020-03-10
车辆不要在涉水深度超过300mm的路面上长时间行驶,否则将有可能引起电器部件的损坏。车辆涉水后需由专业人员对整车绝缘进行检测,如绝缘不合格,立即停车检修,以免发生漏电责任事故。
阅读量:41998
2020-03-10
“疫情防控形势持续向好,生产生活秩序加快恢复”,随着哈尔滨市各区复工政策陆续落地,沉寂已久的公交客流也呈现出上升趋势。按照两个“不能降低”的要求,哈尔滨交通集团依托公交大...
阅读量:9374
2020-03-10
随着移动支付技术的创新发展,在二维码支付日益成熟并被普及之后,刷脸支付进入了大众视野,特别近两年人脸识别技术的迅速发展,识别精度及速度的有效提升为人脸识别在众多领域的应用...
阅读量:6260
2020-03-10
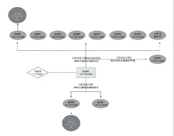
研究发现,新型冠状病毒传播能力较强,在密闭空调车厢内传播距离最远达4 5m,病毒至少在30分钟内可漂浮在空气中并导致感染发病。因此,建议搭乘公共交通工具时做好个人防护,同时保...
阅读量:7445
2020-03-10
3月8日,一年一度的国际妇女节,一个专属女性的节日。然而,2020年的3月8日,却因为新冠肺炎疫情而变得与众不同。这一天,本该快乐过节的女神们选择在平凡的岗位上默默奉献。
阅读量:8291
2020-03-09
疫情发生以来,岛城成千上万的女性迎难而上坚守岗位,在疫情防控阻击战中顶起了“半边天”,展示了新时代的“巾帼”风采。随着“三八妇女节”的临近,半岛记者记录下岛城部分女性的抗...
阅读量:7111
2020-03-09
热点新闻
- 江苏宿迁|清明假期宿迁市交通运输部门安全发送旅客超110万人次[04-08]
- 四川绵阳|超290万人次,清明假期绵阳市交通运行平稳有序[04-08]
- 湖北荆州|清明假期 荆州道路运输安全运送旅客达11万人次[04-08]
- 苏州公交假期平安运送乘客350万人次[04-08]
- 清明假期 济南公交全力保障市民游客出行[04-08]
- 深圳“多彩公交”上线清明假期服务,多元线路覆盖踏青祭扫出行全场景[04-08]
- 景区客流不断 祭扫出行有序 | 杭州公交把守护每一程出行路写进春风里![04-07]
- “轨道+公交”精准直达,宁波轨道交通圆满完成清运保障工作[04-07]
