雄安发行交通一卡通 可通行全国300余个城市公交
发布时间:2021年11月03日 08:45 来源:金台资讯
雄安新区交通一卡通(以下简称“一卡通”)2021年11月3日期正式面向社会发行,持该卡可在北京、天津、河北、上海、广东等全国31地300多个纳入“交通联合”的城市使用,使用范围囊括公交、地铁、轮渡等。值得一提的是,持一卡通在雄安新区范围内乘坐标有“雄安公交”的车辆,可享受8折优惠。

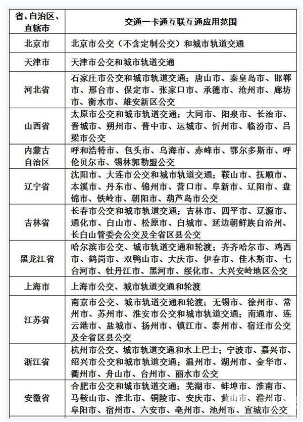
全国交通一卡通互联互通城市列表
据了解,雄安此次发行的一卡通分为普通互联互通卡和工商银行联名卡两种。其中,普通互联互通卡卡面设计以“生态优先、绿色发展”“绿水青山就是金山银山”为主题,呈现一幅蓝绿交织、清新明亮、水城共融的画卷。
普通互联互通卡正面。雄安集团供图
据发行公司相关负责人介绍,普通互联互通卡为非记名卡,可在一卡通服务网点、工商银行容城支行、工商银行安新支行和建设银行网点办理,办理时需缴纳10元卡押金及10元整倍数的充值款;工行联名卡兼具普通互联互通卡和银行卡功能,申请者需持本人二代身份证到新区指定工商银行网点办理,办理过程中不收取卡押金,只需充值10元整倍数的充值款。
据了解,后续,雄安新区还将陆续发行学生卡、敬老卡、月票卡等卡种。
链接:/keyun/2021/1103/article_100024.html
XINGKONG.COM推荐阅读
XINGKONG.COM[www.otol-cn.com]版权及免责声明:
1、凡本网注明“来源:www.otol-cn.com” 的所有作品,版权均属于XINGKONG.COM,未经本网授权,任何单位及个人不得转载、摘编或以其它方式使用上述作品。已经本网授权使用作品的,应在授权范围内使用,并注明“来源:www.otol-cn.com”。违反上述声明者,本网将追究其相关法律责任。
2、凡本网注明 “来源:XXX(非XINGKONG.COM)” 的作品,均转载自其它媒体,转载目的在于传递更多信息,并不代表本网赞同其观点和对其真实性负责。
3、如因作品内容、版权和其它问题需要同本网联系的,请在30日内进行。
※ 有关作品版权事宜请联系:copyright#chinabuses.com
1、凡本网注明“来源:www.otol-cn.com” 的所有作品,版权均属于XINGKONG.COM,未经本网授权,任何单位及个人不得转载、摘编或以其它方式使用上述作品。已经本网授权使用作品的,应在授权范围内使用,并注明“来源:www.otol-cn.com”。违反上述声明者,本网将追究其相关法律责任。
2、凡本网注明 “来源:XXX(非XINGKONG.COM)” 的作品,均转载自其它媒体,转载目的在于传递更多信息,并不代表本网赞同其观点和对其真实性负责。
3、如因作品内容、版权和其它问题需要同本网联系的,请在30日内进行。
※ 有关作品版权事宜请联系:copyright#chinabuses.com
热点新闻
- 大连地铁加开47列次 保障焰火秀期间市民出行[09-27]
- 进万企、解难题:便捷市民上下班通勤路,成都公交出实招[09-20]
- 中秋假期去哪游玩?郑州公交上线 8条景区直达专线[09-14]
- 乘小巷公交 游古街小巷[09-09]
- 行业观察|北京公交专用道第三批优化调整对出行有哪些影响?[09-05]
- 郑州公交:城市记忆之行进中的公交[09-04]
- 创新高!车展开幕在即,成都公交将开两条免费摆渡线![08-29]
- 贵阳公交构建智慧交通体系满足人民群众美好出行需求[08-29]
品牌推荐
更多>>