疫情跟进!除湖北外又有一些城市公交暂停运营
继武汉宣布离汉通道暂时关闭后,湖北17个地市州公共交通全部宣布停运。据不完全统计,湖北省之外,银川市、西安市、昆明市、绵阳市、淮安市、延吉市、秦皇岛市、邢台市、吉林市、马鞍山市、榆林市、包头市、滁州市、呼和浩特市、平顶山市、宿州市、铜川市、濮阳市、沧州市、保山市、廊坊市、唐山市、商丘市、枣庄市、阜新市、池州市、临沂市、赤峰市、潍坊市、石狮市、开封市、鞍山市、本溪市、漯河市、安阳市、信阳市、台州市、许昌市、徐州市、承德市、济源市、丹东市、营口市、辽阳市、铁岭市、朝阳市等城市也先后发出了城市公共交通暂停运营通知,恢复正常运营时间另行通知。具体如下:
银川市:
2020年1月28日,银川市新型冠状病毒感染的肺炎疫情防控工作领导小组发布通告,自2020年1月29日零时起,全市城乡所有客车

西安市:
2020年1月28日下午,西安市政府新闻办召开发布会。西安市新型冠状病毒感染的肺炎疫情联防联控指挥部交通查控组组长、市交通运输局局长张健介绍说,即将暂停的106条公交线路主要是旅游线路、大学城线路、偏远地区线路。同时,西安市将调整所有首末班时间,首班发车时间为上午7点,末班收车时间为晚上8点,发车间隔时间调整为1小时。

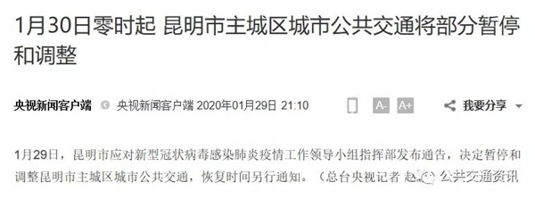
昆明市:
2020年1月29日,昆明市应对新型冠状病毒感染肺炎疫情工作领导小组指挥部发布《关于暂停和调整昆明市主城区城市公共交通的公告》,一、停运时间:自2020年1月30日零时起,恢复时间视疫病情处置情况替换通知。二,停运范围:(一)城市公交:主城五区(五华区,盘龙区,官渡区,西山区,呈贡区)部分公交运营线路。(二)轨道交通:地铁3、6号线全线,1、2号线部分站点。三,保障范围:(一)城市公交:保留始发,终到昆明长水国际机场,昆明站,昆明南站的22条线路,沿途停靠站点正常上下乘客,运营时间06:00至22:00,行车间隔30分钟,并根据客流量适时调整发车。(二)轨道交通:1、2号线执行昆明南火车站至北部汽车站运行交路,沿途停靠昆明南火车站,春融街站,南部汽车站,珥季路站,环城南路站,北辰站,北部汽车站7个站点,停靠站点乘客正常进出站,其余站点关闭停运。运营时间06:30至22:30,行车间隔30分钟。 
绵阳市:
2020年1月29日,绵阳市公共交通集团有限责任公司发布《关于新型冠状病毒肺炎疫情防控期间临时调整公交营运线路的公告》,从1月30日起,暂停50条公交线路,其中城区线路20条,区乡支线及专线30条。同时,首班车和收班车的时间也有所调整。将根据疫情控制情况和市民出行需求,适时恢复或调整营运方案并另行公告。 
淮安市:
2020年1月29日,淮安市新型冠状病毒感染的肺炎疫情联防联控工作指挥部交通管控组发布《关于暂停淮安城市公交线路运营的通告》,自2020年1月30日(正月初六)起将全面暂停淮安市区城市公共交通线路和企事业单位通勤专线运营。恢复运营时间根据疫情防控情况另行通知。 
延吉市:
2020年1月29日,延吉市交通运输局发布《关于延吉市公交车、班线客车和旅游包车停运的公告》(延市交发【2020】4号),延吉市公交集团从2020年1月29日起,延吉市辖区范围内的公交车全面停运,恢复运营时间另行通知。 
秦皇岛市:
2020年1月29日,秦皇岛公共交通有限责任公司发布《关于公交线路暂停运营的公告》,自2020年1月29日(正月初五)13时起,我市城市区全部公交线路暂停运营,恢复时间另行通知。 
邢台市:
2020年1月29日,邢台市公共交通总公司发布《关于全部公交线路暂停运营的紧急通告》,自2020年1月29日起,我市主城区全部公交线路暂停运营,恢复时间另行通知。

吉林市:
自2020年1月29日5时30分起,吉林市所有班线客车和旅游包车暂停营运;市郊公交线路暂停营运;市客运总站暂停营业;市内公交线路班次减半营运。恢复运营时间另行通知。 
马鞍山市:
马鞍山市根据《关于启动安徽省重大公共卫生事件一级响应的通知》要求,结合目前该市的疫情发展形势,决定自1月28日中午12:00起,全市城市公共汽车、巡游出租汽车、网络预约出租汽车暂停运营;马和汽渡营运时间为每日早8:00—晚20:00,客运车辆及散客禁止通行。每日晚20:00—次日早8:00,暂停营运。
榆林市:
西部网榆林讯(记者 李明 实习记者 高冠涛)1月26日下午,记者从榆林市公共交通总公司了解到,榆林中心城区21条公交线路于今天12点起全部停止运营。榆林公交公司通报称,公交车辆属于人员密集型场所,为了防止新型冠状病毒蔓延,根据榆林市疫情防控领导小组指令通知,中心城区21条公交线路于2020年1月26日12点起全部停止运营,具体开通时间将另行通知。

包头市:
2020年1月28日,包头市交通运输局发布《关于暂停城市公交、长途客运、旅游包车运营的通知》,从2020年1月29日零时起,我市城市公交、长途客运、旅游包车暂停运营,恢复正常运营时间视疫情情况另行通知。 
滁州市:
2020年1月29日,滁州市公共交通有限公司发布《关于公交线路临时停运的紧急通知》,自2020年1月29日12时起暂停全市所有公交线路车辆运行,暂定恢复时间为2月2日,如有变化另行通知。 
呼和浩特市:
2020年1月28日,呼和浩特市公交总公司发布《关于呼和浩特市公交线路暂停运营的通告》,自2020年1月28日起,呼和浩特市所有公交线路暂停运营,恢复正常运营时间根据疫情防控情况另行通知。 
平顶山市:
2020年1月28日,平顶山市新型冠状病毒感染的肺炎疫情防控指挥部办公室发布(第1号),自2020年1月29日零时起,全市所有省际、市际、县际客运班车、农村客运、城区公交、旅游包车全部暂停营运,已售票的,客运站无条件全额退票。中心城区城市公交、网约车、巡游出租车全部暂时停运。具体恢复时间另行通知。

宿州市:
2020年1月28日,宿州市新型冠状病毒感染的肺炎疫情防控指挥部发布《宿州市新型冠状病毒感染的肺炎疫情防控指挥部通告(第3号)》,自2020年1月28日24:00起,全市所有班线客运汽车、旅游包车、城市(乡)公共汽车、巡游出租汽车、网络预约出租汽车(含顺风车)、水上渡运暂停运营,所有汽车客运站场关闭。暂停运营结束时间另行通知。 
铜川市:
2020年1月27日,铜川市交通运输局发布《关于城市公交线路暂停运营的通告》,从2020年1月28日(正月初四)10时起,全市所有公交线路暂停运营,恢复时间另行通知。 
濮阳市:
2020年1月28日,接市新型肺炎疫情防控指挥部和市交通运输局通知,为防止新型冠状病毒感染的肺炎通过市内公共交通工具传播和扩散,保障人民群众健康,濮阳市城区40条公交线路自当日12时起,全部暂时停止运营。具体恢复时间暂不明确。 
沧州市:
2020年1月28日,沧州公共交通集团有限公司发布《关于应对新型冠状病毒疫情调整公交车运营的通告》,从1月29日起将对公交线路营运、运营时间及行车间隔进行调整,除公交1路、16路、31路、307路、11路(含B)、505路和402路等7条线路运营外,其它公交线路全部停运。上述公交恢复情况将根据市政府统一安排,另行通知。 
保山市:
2020年1月28日,保山市公共交通有限公司发布《紧急通告》,自2020年1月28日起,保山中心城市所有公交车暂时停运,恢复时间另行通知。 
廊坊市:
2020年1月27日,廊坊市新型冠状病毒感染的肺炎疫情防控工作指挥部发布《关于廊坊市区公交暂停运营的通告》,自2020年1月28日凌晨起,市区公交全部暂停运营,具体恢复运营时间另行通知。 
唐山市:
2020年1月28日,唐山市公共交通总公司发布《关于公交车暂停运营的紧急通告》,自2020年1月28日(正月初四)05:00起(首班车),我市所有城市公交线路(包括市区、丰润区、古冶区、开平区、丰南区)将暂时停运,恢复时间另行通知。 
商丘市:
2020年1月27日,商丘市新型冠状病毒感染的肺炎疫情防控指挥部办公室发布《商丘市关于发布暂时停运客运班线、城区公交、出租车运营的通知》,自2020年1月28日0:00时起,商丘市辖区内班线客车、城区公交车、旅游车辆、巡游出租车和网约出租车暂停运营。市内各客运场站暂时停止运营。恢复正常运营时间另行通知。 
枣庄市:
2020年1月27日,枣庄市城市公共交通集团有限公司发布《公告》,从2020年1月28日(正月初四)起,除BRTB1、T1线保持运营外,其他BRT及普通公交线路暂停运营,具体恢复时间另行通知。 
阜新市:
2020年1月27日,阜新市新型冠状病毒感染的肺炎疫情防控指挥部发布《阜新市关于城市公交停运的紧急通知》,自即日起,全市城市公交暂停,恢复时间根据疫情发展变化另行通知。 
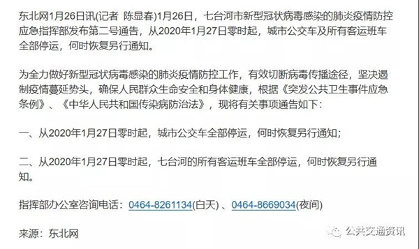
七台河市:
2020年1月26日,七台河市新型冠状病毒感染的肺炎疫情防控应急指挥部发布第二号通告,从2020年1月27日零时起,城市公交车及所有客运班车全部停运,何时恢复另行通知。 
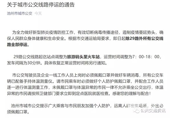
池州市:
2020年1月27日,池州市城市公共交通有限公司发布《关于城市公交线路停运的通告》,根据市交通运输局要求,即日起除29路外所有公交线路全部停运。29路公交线路起讫站点调整为旅游码头至火车站,运营时间调整为7:00-18:00,发车间隔为30分钟。具体恢复正常运营时间将另行通知。 
临沂市:
2020年1月26日,临沂市新型冠状病毒感染的肺炎疫情处置工作领导小组(指挥部)发布《关于客运班车和市区公交车停运的紧急通知》,从2020年1月26日24:00起,我市全面暂停省际、市际、县际班车、包车客运和市区城市公交,恢复时间另行通知。 
赤峰市:
2020年1月26日,赤峰市新型肺炎防控工作指挥部发布《赤峰市新型肺炎防控工作指挥部1号令》,中心城区公交车、省际长途客运车、旅游包车自2020年1月27日起暂停运营。 
潍坊市:
2020年1月27日,潍坊市新型冠状病毒感染的肺炎疫情防控专项工作组交通重点节点组发布《关于暂停部分市区公交线路的通告》,保持5路、16路、22路、25路(北站)、48路、56路、76路、77路等8条主干线路继续运行,适当减少运营班次。暂停市区105条公交线路、城际公交线路。暂停公交线路恢复运营时间另行通知。 
石狮市:
2020年1月26日,石狮市公共交通运输有限公司发布《关于全市公交车暂停营运的通告》,决定自1月27日起,我市辖区公交车(含社区巴士)暂停运营,恢复运行时间另行通告。 
开封市:
2020年1月26日,开封市新型冠状病毒感染的肺炎疫情防控指挥部发布《开封市关于暂停城市公交、城乡客运班线、出租车运营的通知》,自 2020 年 1 月 26 日 24:00 时起,开封市辖区内公交车、班线客车、通村客车、旅游包车暂停运营。巡游出租车和网约出租车暂停运营。禁止外籍营运性客运车辆进入本市。市内各汽车客运站暂时关闭。恢复正常运营时间另行通知。 
鞍山市:
鞍山市新型冠状病毒感染的肺炎疫情联防联控工作领导小组发布《关于公交车暂停运营的紧急通告》,将从2020年1月26日9时起,公交车辆暂停运营,恢复运营时间另行通知。 
本溪市:
本溪市新型冠状病毒疫情防控领导小组发布《紧急公告》,2020年1月26日(初二)上午10时至2020年1月30日(初六)晚20时本溪全市公交车辆停止营运,2020年1月26日(初二)至2020年1月30日(初六)全市长途客运车辆停止营运。 
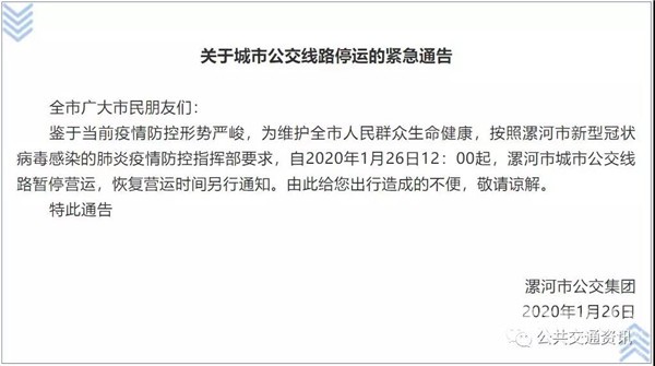
漯河市:
1月26日,漯河市公交集团发布《关于城市公交线路停运的紧急通告》,按照漯河市新型冠状病毒感染的肺炎疫情防控指挥部要求,自2020年1月26日12:00起,漯河市城市公交线路暂停营运,恢复营运时间另行通知。 
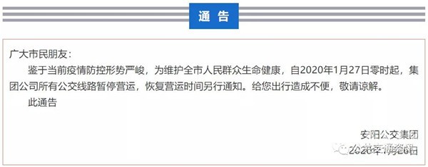
安阳市:
1月26日,安阳公交集团发布《关于全市所有公交线路暂停运营的紧急通告》,自2020年1月27日零时起,集团公司所有公交线路暂停营运,恢复营运时间另行通知。 
信阳市:
信阳市新型冠状病毒感染的肺炎疫情防控工作指挥部发布《关于暂停各类公共交通运营的通告》,自2020年1月26日14:00起,全市各类公共交通运营包括省际客运、市际客运、县际客运、村村通客运、旅游包车、城市公交、出租车等全部暂停运营,具体恢复时间另行通告。 
台州市:
1月26日,台州公交集团发布《台州公交集团关于新型冠状病毒感染的肺炎防控通告》,按照各区新型冠状病毒感染的肺炎疫情防控应急指挥部的指令,台州公交将即日1月26日16:00时起,暂停所有公交线路运营,恢复运营另行通知。 
许昌市:
1月26日,许昌市城市公共交通有限公司发布《关于许昌市区公交线路停运的紧急通告》,按照许昌市新型冠状病毒感染肺炎疫情防控指挥部要求,自2020年1月27日00:00起,许昌市城市公交线路暂停营运,恢复营运时间另行通知。 
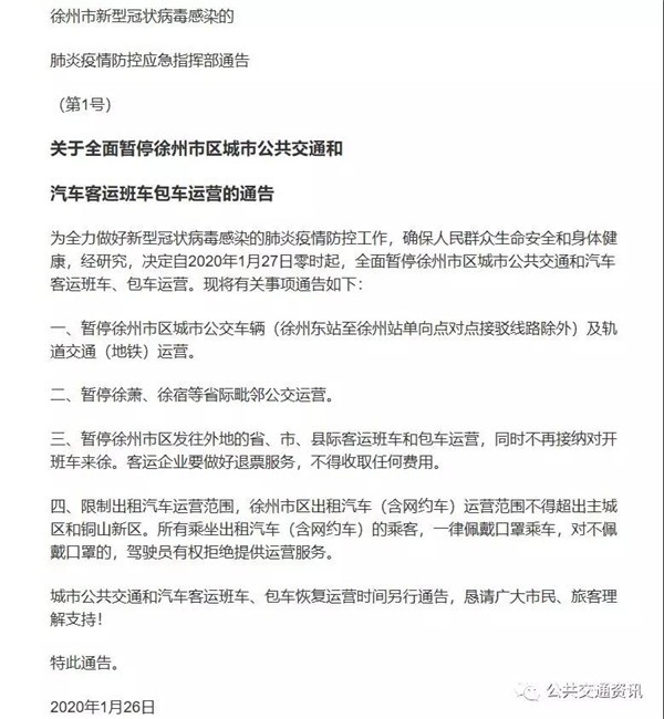
徐州市:
徐州市新型冠状病毒感染的肺炎疫情防控应急指挥部发布《徐州市新型冠状病毒感染的肺炎疫情防控应急指挥部通告(第1号)关于全面暂停徐州市区城市公共交通和汽车客运班车包车运营的通告》,自2020年1月27日零时起,全面暂停徐州市区城市公共交通和汽车客运班车、包车运营。城市公共交通和汽车客运班车、包车恢复运营时间另行通告。 
承德市:
承德市新型冠状病毒感染的肺炎疫情防控工作指挥部发布《关于公共交通暂停运营的通告》,自2020年1月27日起,全市道路班线客运和旅游包车,市区(双桥区、双滦区、营子区)公交线路全部暂停运营,具体恢复运营时间另行通知。 
济源市:
1月26日,济源交通投资集团交运公共交通有限公司发布《关于公交暂停运营的通告》,自1月26日16时起城市、城乡公交全部暂停运营,具体恢复时间另行通知。

丹东市:
丹东市新型冠状病毒感染的肺炎疫情联防联动工作领导小组发布通告,从2020年1月26日15时起,全市公交车辆、长途客运全天停止营运,恢复时间另行通知。 
营口市:
营口市新型冠状病毒感染的肺炎疫情联防联控工作领导小组办公室发布《关于暂停公交车辆营运的通知》,从2020年1月26日(初二)11时起,全市公交车辆全天停止营运,恢复时间另行通知。 
辽阳市:
辽阳市新型冠状病毒感染的肺炎疫情联防联控工作领导小组发布《致全市居民的一封信》,1月27日起,全市公交、长途客运车辆停止营运,恢复运营时间另行通知。 
铁岭市:
铁岭市新型冠状病毒感染的肺炎疫情防控指挥部发布《关于公交车暂停运营的紧急通告》,从2020年1月26日12时起,公交车辆暂停运营,恢复运营时间另行通知。 
朝阳市:
朝阳市公共交通有限责任公司发布《关于公交车停运的紧急通知》,按照市政府指令,市公交公司所属公交车将从2020年1月27日起全部停运,恢复运营时间另行通知。

1、凡本网注明“来源:www.otol-cn.com” 的所有作品,版权均属于XINGKONG.COM,未经本网授权,任何单位及个人不得转载、摘编或以其它方式使用上述作品。已经本网授权使用作品的,应在授权范围内使用,并注明“来源:www.otol-cn.com”。违反上述声明者,本网将追究其相关法律责任。
2、凡本网注明 “来源:XXX(非XINGKONG.COM)” 的作品,均转载自其它媒体,转载目的在于传递更多信息,并不代表本网赞同其观点和对其真实性负责。
3、如因作品内容、版权和其它问题需要同本网联系的,请在30日内进行。
※ 有关作品版权事宜请联系:copyright#chinabuses.com
- 大连地铁加开47列次 保障焰火秀期间市民出行[09-27]
- 进万企、解难题:便捷市民上下班通勤路,成都公交出实招[09-20]
- 中秋假期去哪游玩?郑州公交上线 8条景区直达专线[09-14]
- 乘小巷公交 游古街小巷[09-09]
- 行业观察|北京公交专用道第三批优化调整对出行有哪些影响?[09-05]
- 郑州公交:城市记忆之行进中的公交[09-04]
- 创新高!车展开幕在即,成都公交将开两条免费摆渡线![08-29]
- 贵阳公交构建智慧交通体系满足人民群众美好出行需求[08-29]