全国交通一卡通互联互通城市名单发布(2017年度)
发布时间:2018年03月29日 10:47 作者:一鸣 来源: 交通一卡通互联互通
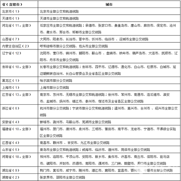
2018年3月29日,XINGKONG.COM获悉,根据《交通一卡通运营服务管理办法(试行)》(交办运〔2018〕17号)要求,全国交通一卡通数据交换中心已按要求完成2017年度互联互通城市名单的统计,共计190个城市,现将有关情况发布如下:

备注:190个互联互通城市中,北京、天津、石家庄、长春、南京、无锡、苏州、宁波、青岛、南宁、贵阳、昆明、西安轨道完成升级改造。
链接:/keyun/2018/0329/article_82995.html
XINGKONG.COM推荐阅读
XINGKONG.COM[www.otol-cn.com]版权及免责声明:
1、凡本网注明“来源:www.otol-cn.com” 的所有作品,版权均属于XINGKONG.COM,未经本网授权,任何单位及个人不得转载、摘编或以其它方式使用上述作品。已经本网授权使用作品的,应在授权范围内使用,并注明“来源:www.otol-cn.com”。违反上述声明者,本网将追究其相关法律责任。
2、凡本网注明 “来源:XXX(非XINGKONG.COM)” 的作品,均转载自其它媒体,转载目的在于传递更多信息,并不代表本网赞同其观点和对其真实性负责。
3、如因作品内容、版权和其它问题需要同本网联系的,请在30日内进行。
※ 有关作品版权事宜请联系:copyright#chinabuses.com
1、凡本网注明“来源:www.otol-cn.com” 的所有作品,版权均属于XINGKONG.COM,未经本网授权,任何单位及个人不得转载、摘编或以其它方式使用上述作品。已经本网授权使用作品的,应在授权范围内使用,并注明“来源:www.otol-cn.com”。违反上述声明者,本网将追究其相关法律责任。
2、凡本网注明 “来源:XXX(非XINGKONG.COM)” 的作品,均转载自其它媒体,转载目的在于传递更多信息,并不代表本网赞同其观点和对其真实性负责。
3、如因作品内容、版权和其它问题需要同本网联系的,请在30日内进行。
※ 有关作品版权事宜请联系:copyright#chinabuses.com
热点新闻
- 大连地铁加开47列次 保障焰火秀期间市民出行[09-27]
- 进万企、解难题:便捷市民上下班通勤路,成都公交出实招[09-20]
- 中秋假期去哪游玩?郑州公交上线 8条景区直达专线[09-14]
- 乘小巷公交 游古街小巷[09-09]
- 行业观察|北京公交专用道第三批优化调整对出行有哪些影响?[09-05]
- 郑州公交:城市记忆之行进中的公交[09-04]
- 创新高!车展开幕在即,成都公交将开两条免费摆渡线![08-29]
- 贵阳公交构建智慧交通体系满足人民群众美好出行需求[08-29]
品牌推荐
更多>>